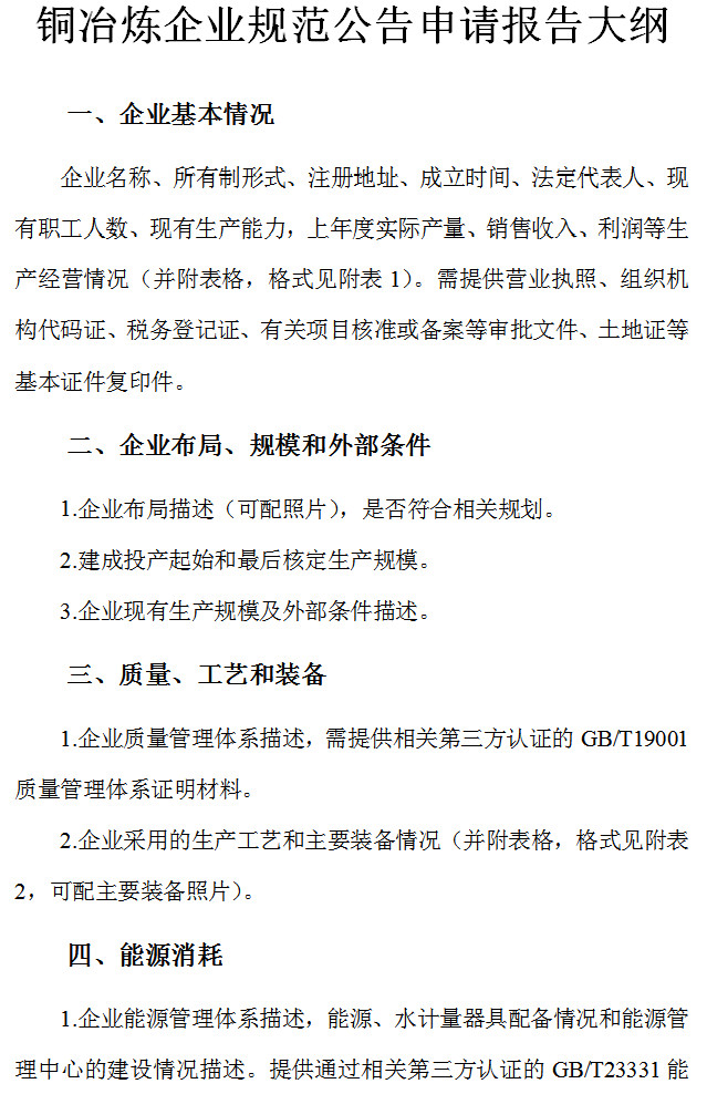
優質的服務流程
· quality of service processes ·

需求溝通傾聽客戶需求,了解用戶使用環境和現場工況
方案設計根據現場實際工況,針對性出具解決方案
合同簽訂技術和商務規范確認,簽訂合作協議
產品制作選擇最優質的元器件,嚴格按照技術協議
調試安裝現場規范安裝,靜態動態調試,分析儀運行
售后服務后續維護,持續跟進,終身維修

全國熱線
銷售熱線
公司地址山東濟南市槐蔭區太平河南路1567號均和云谷濟南匯智港6號樓
近日,工信部發布了公開征求對《銅冶煉行業規范條件(征求意見稿)》的意見,全文如下:
為進一步加快銅產業轉型升級,促進銅冶煉行業技術進步,推動銅冶煉行業高質量發展,我們對《銅冶煉行業規范條件(2014)》進行了修訂,編制了《銅冶煉行業規范條件(征求意見稿)》,現公開征求意見。若有意見或建議,請于2019年3月24日前通過書面或電子郵件反饋工業和信息化部原材料工業司。
感謝對我們工作的支持。
地 址:北京市西城區西長安街13號
郵 編:100804
聯系電話:010-68205560/68205574(帶傳真)
電子郵箱:yousechu@126.com
附件:
銅冶煉行業規范條件(征求意見稿)
為推進銅冶煉行業供給側結構性改革,促進行業技術進步,推動銅冶煉行業高質量發展,現對《銅冶煉行業規范條件》(工業和信息化部公告2014年第29號)進行修訂。
本規范條件適用于已建成投產利用銅精礦和含銅二次資源為原料的銅冶煉企業,是鼓勵行業技術進步和規范發展的引導性文件,不具有行政審批的前置性和強制性。
一、企業布局、生產規模
(一)企業布局
銅冶煉項目須符合國家產業政策、土地利用總體規劃、主體功能區規劃、環保法律法規和政策、行業發展規劃等要求。
(二)生產規模
利用銅精礦的銅冶煉企業單系列冶煉能力須在10萬噸/年及以上,利用含銅二次資源為原料的銅冶煉企業生產規模不得低于5萬噸/年。
二、質量、工藝和裝備
(一)質量
銅冶煉企業應建立實施并保持滿足GB/T19001要求的質量管理體系,并通過質量管理體系第三方認證。陰極銅符合國家標準(GB/T467-2010),其它產品質量符合國家或行業相應標準。
(二)工藝技術和裝備
利用銅精礦的銅冶煉企業,應采用生產效率高、工藝先進、能耗低、環保達標、資源綜合利用好的閃速熔煉和富氧強化熔池熔煉等先進工藝(如閃速熔煉、富氧底吹、富氧側吹、富氧頂吹、白銀爐熔煉、合成爐熔煉、旋浮銅冶煉等工藝)。不得采用國家明令禁止的設備、工藝。鼓勵有條件的企業對現有傳統轉爐吹煉工藝進行升級改造。應配置煙氣制酸、資源綜合利用、節能等設施。煙氣制酸須采用稀酸洗滌凈化、雙轉雙吸工藝,煙氣凈化嚴禁采用水洗或熱濃酸洗滌工藝,硫酸尾氣需設治理設施。設計選用的冶煉尾氣余熱回收、收塵工藝及設備須滿足國家《節約能源法》《清潔生產促進法》《環境保護法》《清潔生產標準 銅冶煉業》和《清潔生產標準銅電解業》等要求。
利用含銅二次資源的銅冶煉企業,須采用先進的節能環保、清潔生產工藝和設備。企業應強化銅廢料的預處理,最大限度的對銅廢料進行除雜、分類,根據銅廢料種類及清潔程度,采用導線剝皮機、銅米機等自動化程度高的機械法破碎分選設備,對特殊絕緣層及漆包線等除漆需要焚燒的,須采用煙氣治理設施完善的環保型焚燒爐。禁止采用化學法以及無煙氣治理設施的焚燒工藝和裝備。冶煉工藝須采用NGL爐、旋轉頂吹爐、精煉搖爐、傾動式精煉爐、100噸以上改進型陽極爐(反射爐)以及其他生產效率高、能耗低、資源綜合利用效果好、環保達標的先進生產工藝及裝備,同時應配套具備二噁英防控能力的設備設施。禁止使用直接燃煤的反射爐熔煉含銅二次資源。全面淘汰無煙氣治理措施的冶煉工藝及設備。
鼓勵有條件的企業開展智能工廠建設。建立銅冶煉數據平臺,廣泛應用自動化智能裝備,逐步建立企業管理系統(ERP)、產品數據管理系統(PDM)、試驗數據管理系統(TDM)、車間制造執行系統(EMS)、PI系統,實現智能化管理、智能化調度、數字化點檢和設備在線智能診斷,最終實現智能分析決策。
三、能源消耗
銅冶煉企業應建立實施并保持滿足GB/T23331要求的能源管理體系,并通過能源管理體系第三方認證。利用銅精礦的銅冶煉企業礦產粗銅冶煉工藝綜合能耗在180千克標準煤/噸及以下,電解工序(含電解液凈化)綜合能耗在100千克標準煤/噸及以下。
利用含銅二次資源的銅冶煉企業陰極銅精煉工藝綜合能耗在360千克標準煤/噸及以下,其中陽極銅工藝綜合能耗在290千克標準煤/噸及以下。
四、資源綜合利用
工藝過程中的煙氣、汽、水、渣、產品的余熱應采取直接或間接的方式合理利用。銅冶煉企業應具備生產廢水再生回用系統,含重金屬廢水須達標排放,排水量須達到國家相關標準的規定。利用銅精礦的銅冶煉企業的水循環利用率應達到98%以上,噸銅新水消耗應在16噸以下,銅冶煉硫的總捕集率須達到99%以上,硫的回收率須達到97.5%以上,鼓勵銅冶煉企業建設伴生稀貴金屬綜合回收利用裝置。含銅二次資源銅冶煉企業的水循環利用率應達到98%以上。
五、環境保護
銅冶煉企業須遵守環境保護相關法律、法規和政策,應建立、實施并保持滿足GB/T24001要求的環境管理體系,并通過相關第三方認證。具備完善配套的污染物在線監測設施并與政府生態環境主管部門指定的監管機構聯網運行;須按規定取得《排污許可證》后,方可進行生產經營。
銅冶煉企業須完善清污分流設施,治理設施齊備,運行維護記錄齊全,污染防治設施與主體生產設施同步運行,化學需氧量、氨氮、二氧化硫、氮氧化物、顆粒物等污染物排放要符合國家或行業相關標準,排放總量不超過環保部門核定的總量控制指標,實施特別排放地區的企業應達到排放限值要求,鼓勵未在特別排放限值地區的銅冶煉企業執行相關特別排放限值標準(要求)。鼓勵大型骨干銅冶煉企業自建二次資源回收利用系統,鼓勵有條件的銅冶煉企業利用銅熔煉系統和完備的環保設施,處理電子廢料和含銅及稀貴金屬的各類固體廢棄物。最終廢棄渣須進行無害化處理,盡可能減少污染物特別是危險廢物轉移(流轉),危險污染物轉移(流轉)須嚴格執行相關規定。
六、安全生產與職業病防治
銅冶煉企業須遵守《安全生產法》《職業病防治法》《社會保險法》等法律法規規定。建立、實施并保持滿足GB/T28001要求的職業健康安全管理體系,并通過職業健康安全管理體系第三方認證。執行保障安全生產和職業病危害防護的《冶金企業和有色金屬企業安全生產規定》《企業安全生產標準化基本規范》(GB/T33000-2016)等法律法規和標準規范。企業須依法參加養老、失業、醫療、工傷等各類保險,并為從業人員足額繳納相關保險費用。積極推進安全生產標準化工作,強化安全生產基礎建設,履行企業安全生產主體責任。
七、規范管理
(一)銅冶煉行業企業規范條件的申請、審核及公告
1.工業和信息化部負責銅冶煉行業企業規范管理。
2.凡已建成投產1年以上(含1年)的銅冶煉企業,均可依據《銅冶煉行業規范條件》申請審核。申請規范企業須編制《銅冶煉行業規范申請報告》(見附件1),并按要求提供相關材料,企業法人(或代表)、填報人和審核人須對申請材料的完整真實性負責并承擔相應責任。
3.各省級工業主管部門負責接收本地區相關企業規范條件申請和初審,中央企業自審。初審或自審單位須按規范條件要求對申報企業進行核實,提出初審或自審意見,附企業申請材料一并報送工業和信息化部。
4.工業和信息化部原則上每年6月1日-6月30日集中接收相關部門或單位報送的申請材料,并委托中國有色金屬工業協會對申請企業報告進行復審,必要時組織現場核查。
5.工業和信息化部對通過復審的企業進行審查,必要時征求生態環保部等部門意見,對符合規范條件的企業進行公示,無異議的予以公告。
(二)公告企業實行動態管理
工業和信息化部對公告企業名單進行動態管理。每年3月底前,規范企業應向所在地的省級工業主管部門提交上年度的自查報告(見附件2),省級工業主管部門負責審查,并將審查結果上報工業和信息化部;中央企業自查,并將自查結果上報工業和信息化部,同時抄送所在地的省級工業主管部門。工業和信息化部組織協會對公告企業進行抽查。鼓勵社會各界對公告企業規范情況進行監督。公告企業有下列情況之一的,將撤銷其公告資格:
1.填報相關資料有弄虛作假行為的;
2.拒絕開展年度自查、接受監督檢查和不定期現場核查的;
3.不能保持規范條件要求的;
4.停產超過1年的;
5.發生重大產品質量問題、重大環境污染事故或重大生態破壞事件、重大或特別重大安全事故、重大社會不穩定事件,造成嚴重社會影響;
6.存有國家明令淘汰的落后產能的。
工業和信息化部擬撤銷公告資格的,工業和信息化部將提前告知有關企業、聽取企業的陳述和申辯。被撤銷公告資格的企業,原則上從被撤銷之日起,12個月后方可重新提出規范申請。
已公告的規范企業如發生重大變化(異地改造,原地改造且主體工藝發生變化)需提出變更申請,重新填報《銅冶煉行業規范申請報告》,經地方工業主管部門核實后,上報工業和信息化部;中央企業直接上報工業和信息化部。工業和信息化部實時進行變更公告。
公告符合規范條件的企業名單,作為相關政策支持的基礎性依據。
八、附則
(一)本規范條件適用于中華人民共和國境內(臺灣、香港、澳門地區除外)所有類型的銅冶煉行業生產企業,也適用于利用其他裝備改造成銅冶煉設備后從事銅冶煉的生產行為。
(二)本規范條件中涉及的相關內容若進行了修訂,則按修訂后的執行。
(三)本規范條件自2019年*月*日起實施,原《銅冶煉行業規范條件》(中華人民共和國工業和信息化部公告2014年第29號)同時廢止。本規范條件發布前已公告的企業,須按照本規范條件要求重新申請公告。
(四)本規范條件由工業和信息化部負責解釋,并根據行業發展情況進行修訂。




















需求溝通傾聽客戶需求,了解用戶使用環境和現場工況
方案設計根據現場實際工況,針對性出具解決方案
合同簽訂技術和商務規范確認,簽訂合作協議
產品制作選擇最優質的元器件,嚴格按照技術協議
調試安裝現場規范安裝,靜態動態調試,分析儀運行
售后服務后續維護,持續跟進,終身維修